Seamless Transition Buck/Boost Converter for LTE and HSPA RF Power Amplifiers
Texas Instruments
RSS
Sample
- Darmowa próbka
- MPN:
- LM3269
- Producent:
- TEXAS INSTRUMENTS
- Dodany do bazy:
- Ostatnio widziany:
Sugerowane produkty dla lm3269
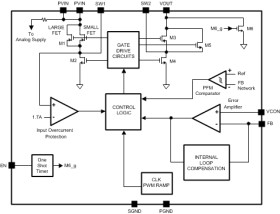
The LM3269 is buck-boost DC-DC converter designed to generate output voltages above or below a given input voltage and is particularly suitable for portable applications powered by a single-cell Li-ion battery.
The LM3269 operates at a 2.4-MHz typical switching frequency in full synchronous operation and provides seamless transitions between buck and boost operating regimes. The LM3269 operates in energy-saving Pulse Frequency Modulation (PFM) mode for increased efficiencies and current savings during low-power RF transmission modes.
The power converter topology needs only one inductor and two capacitors. A unique internal power switch topology enables high overall efficiency.
The LM3269 is internally compensated for buck and boost modes of operation, thus providing an optimal transient response.
When considering using the LM3269 in a system design, please review the layout instructions at the end of this document.
Elecena nie prowadzi sprzedaży elementów elektronicznych, ani w niej nie pośredniczy.
Produkt pochodzi z oferty sklepu Texas Instruments