High performance wireless transmitter for narrowband systems
Texas Instruments
RSS
Sample
- Darmowa próbka
- MPN:
- CC1175
- Producent:
- TEXAS INSTRUMENTS
- Dodany do bazy:
- Ostatnio widziany:
Sugerowane produkty dla cc1175
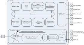
The CC1175 device is a fully integrated single-chip radio transmitter designed for high performance at very low-power and low-voltage operation in cost-effective wireless systems. All filters are integrated, thus removing the need for costly external SAW and IF filters. The device is mainly intended for the ISM (Industrial, Scientific, and Medical) and SRD (Short Range Device) frequency bands at 164–192 MHz, 274–320 MHz, 410–480 MHz, and 820–960 MHz.
The CC1175 device provides extensive hardware support for packet handling, data buffering, and burst transmissions. The main operating parameters of the CC1175 device can be controlled through an SPI interface. In a typical system, the CC1175 device will be used with a microcontroller and only a few external passive components.
Elecena nie prowadzi sprzedaży elementów elektronicznych, ani w niej nie pośredniczy.
Produkt pochodzi z oferty sklepu Texas Instruments