elecena.pl

A True System-on-Chip Solution for 2.4-GHz IEEE 802.15.4 and ZigBee Applications

Texas Instruments

A True System-on-Chip Solution for 2.4-GHz IEEE 802.15.4 and ZigBee Applications RSS Sample
  • Darmowa próbka
MPN:
CC2533
Producent:
TEXAS INSTRUMENTS
Dodany do bazy:
Ostatnio widziany:

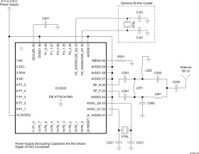
The CC2533 is an optimized system-on-chip (SoC) solution for IEEE 802.15.4 based remote-control systems. It enables single-chip remote controls to be built with low bill-of-material cost when used as a flexible SoC. It also provides a simple path to adding RF4CE capability to a device or target when used in the wireless network processor configuration of the RemoTI RF4CE stack. Robust network nodes can be built with very low total bill-of-material costs.

The CC2533 combines the excellent performance of a leading RF transceiver with a single-cycle 8051 compliant CPU, up to 96-KB in-system programmable flash memory, up to 6-KB RAM, and many other powerful features. The CC2533 has efficient power modes with RAM and register retention below 1 µA, making it highly suited for low-duty-cycle systems where ultralow power consumption is required. Short transition times between operating modes further ensure low energy consumption.

Combined with the golden-unit-status RemoTI stack from Texas Instruments, the CC2533 provides a robust and complete ZigBee RF4CE remote-control solution. It is also ideal for implementing the target side of a remote-control system in a network processor configuration with an SPI/UART/I2C interface. The CC2533 comes complete with reference designs and example software that implement a remote control system to ensure efficient design-in.

The CC2533 exists in three memory-size configurations:

CC2533F32 – 32-KB Flash, 4-KB RAM

CC2533F64 – 64-KB Flash, 4-KB RAM

CC2533F96 – 96-KB Flash, 6-KB RAM

Elecena nie prowadzi sprzedaży elementów elektronicznych, ani w niej nie pośredniczy.

Produkt pochodzi z oferty sklepu