elecena.pl

3V to 14.5V, 30A Step-Down Power Module in 15x16x5.8mm QFN Package

Texas Instruments

3V to 14.5V, 30A Step-Down Power Module in 15x16x5.8mm QFN Package RSS Sample
  • Darmowa próbka
MPN:
LMZ31530
Producent:
TEXAS INSTRUMENTS
Dodany do bazy:
Ostatnio widziany:

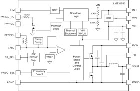
The LMZ31530 power module is an easy-to-use integrated power solution that combines a 30-A DC/DC converter with power MOSFETs, a shielded inductor, and passives into a low profile, QFN package. This total power solution allows as few as three external components and eliminates the loop compensation and magnetics part selection process.

The 15 × 16 × 5.8 mm, QFN package is easy to solder onto a printed circuit board and allows a compact point-of-load design. Achieves greater than 95% efficiency, has ultra-fast load step response and excellent power dissipation capability with a thermal impedance of 8.6°C/W. The LMZ31530 offers the flexibility and the feature-set of a discrete point-of-load design and is ideal for powering a wide range of ICs and systems. Advanced packaging technology affords a robust and reliable power solution compatible with standard QFN mounting and testing techniques.

Elecena nie prowadzi sprzedaży elementów elektronicznych, ani w niej nie pośredniczy.

Produkt pochodzi z oferty sklepu