elecena.pl

4.5-V to 17-V, 7-A synchronous buck converter with voltage scaling

Texas Instruments

4.5-V to 17-V, 7-A synchronous buck converter with voltage scaling RSS Sample
  • Darmowa próbka
MPN:
TPS56720
Producent:
TEXAS INSTRUMENTS
Dodany do bazy:
Ostatnio widziany:

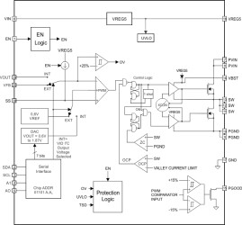
The TPS56X20 is a synchronous DC-DC converter IC (integrated circuit) with a voltage scaling control to power up micro-processors (MCUs) requiring core voltage (VCORE) tune-ups. After the initial power-up, the output voltage can be programmed/scaled by VID codes sent over an I2C compatible bus.

This step-down (buck) converter employs an adaptive on-time D-CAP2 mode control which provides a very fast transient response with no external components. Unlike traditional voltage-/current-mode controls, the D-CAP2 supports seamless transition between PWM mode for higher load and Eco-mode™ for light load. Eco-mode maintains high efficiency in light-load.

The TPS56X20 supports both ultra-low ESR ceramic capacitors and low equivalent series resistance (ESR) output capacitors, such as POSCAP or SP-CAP. The device is optimized for a small 1.0µH to 2.2µH inductor saving PCB area.

The TPS56X20 devices are available in the HTSSOP package.

Elecena nie prowadzi sprzedaży elementów elektronicznych, ani w niej nie pośredniczy.

Produkt pochodzi z oferty sklepu