elecena.pl

Hot Swap Controller and Digital Power and Energy Monitor with PMBus Interface

Analog Devices

Hot Swap Controller and Digital Power and Energy Monitor with PMBus Interface RSS Sample
  • Darmowa próbka
MPN:
ADM1278
Producent:
ANALOG DEVICES
Dodany do bazy:
Ostatnio widziany:
Zmiana ceny:
-100% (22.01.2025)
Poprzednia cena:
14.65

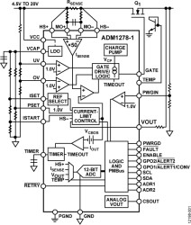
The ADM1278 is a hot swap controller that allows a circuit board to be removed from or inserted into a live backplane. It also features current, voltage, power, and temperature readback via an integrated 12-bit analog-to-digital converter (ADC), accessed using a PMBus™ interface. The load current is measured using an internal current sense amplifier that measures the voltage across a sense resistor in the power path via the HS+ and HS− pins. A default current limit of 20 mV is set, but this limit can be adjusted, if required.

The ADM1278 limits the current through the sense resistor by controlling the gate voltage of an external N-channel FET in the power path, via the GATE pin. The sense voltage, and therefore the load current, is maintained below the preset maximum. The ADM1278 protects the external FET by limiting the time that the FET remains on while the current is at its maximum value.

This current-limit time is set by the choice of capacitor connected to the TIMER pin. In addition, a constant power foldback scheme is used to control the power dissipation in the MOSFET during power-up and fault conditions. The level of this power, along with the TIMER regulation time, can be set to ensure that the MOSFET remains within safe operating area (SOA) limits.

In case of a short-circuit event, a fast internal overcurrent detector responds within 320 ns and signals the gate to shut down. A 1500 mA pull-down device ensures a fast FET response.

The ADM1278 features overvoltage (OV) and undervoltage (UV) protection, programmed using external resistor dividers on the UV and OV pins. A PWRGD signal can be used to detect when the output supply is valid, using the PWGIN pin to accurately monitor the output.

The ADM1278 is available in a 32-lead LFCSP with a RETRY pin that can be configured for automatic retry or latch-off when an overcurrent fault occurs.

Applications

* Servers

* Power monitoring and control/power budgeting

* Telecommunication and data communication equipment

* ±0.3% accurate, 12-bit ADC for IOUT, VIN, VOUT, and temperature

* 320 ns response time to short circuit

* Shutdown on detection of FET health fault

* Constant power foldback for tighter FET SOA protection

* Remote temperature sensing with programmable warning and shutdown thresholds

* Resistor-programmable 5 mV to 25 mV VSENSE current limit

Elecena nie prowadzi sprzedaży elementów elektronicznych, ani w niej nie pośredniczy.

Produkt pochodzi z oferty sklepu