elecena.pl

150-mA, nano-IQ, low-dropout voltage regulator with enable from -40°C to +125°C

Texas Instruments

150-mA, nano-IQ, low-dropout voltage regulator with enable from -40°C to +125°C RSS Sample
  • Darmowa próbka
MPN:
TPS782
Producent:
TEXAS INSTRUMENTS
Dodany do bazy:
Ostatnio widziany:

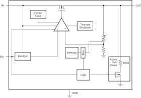
The TPS782 family of low-dropout regulators (LDOs) offers the benefits of ultra-low power and miniaturized packaging.

This LDO is designed specifically for battery-powered applications where ultra-low quiescent current is a critical parameter. The TPS782, with ultra-low IQ (500 nA), is ideal for microprocessors, microcontrollers, and other battery-powered applications.

The ultra-low power and miniaturized packaging allow designers to customize power consumption for specific applications.

The TPS782 family is designed to be compatible with the TI MSP430 and other similar products. The enable pin (EN) is compatible with standard CMOS logic. This device allows for minimal board space because of miniaturized packaging and a potentially small output capacitor. The TPS782 series also features thermal shutdown and current limit to protect the device during fault conditions. All packages have an operating temperature range of TJ = –40°C to 125°C.

For high-performance applications that require a dual-level voltage option, consider the TPS780 series, with an IQ of 500 nA and dynamic voltage scaling.

Elecena nie prowadzi sprzedaży elementów elektronicznych, ani w niej nie pośredniczy.

Produkt pochodzi z oferty sklepu