elecena.pl

Industrial piezo driver with integrated 105-V boost converter in QFN package

Texas Instruments

Industrial piezo driver with integrated 105-V boost converter in QFN package RSS Sample
  • Darmowa próbka
MPN:
DRV2700
Producent:
TEXAS INSTRUMENTS
Dodany do bazy:
Ostatnio widziany:

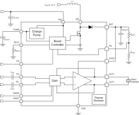
The DRV2700 device is a single-chip piezo driver with an integrated 105-V boost switch, integrated power diode, and integrated fully-differential amplifier. This versatile device is capable of driving both high-voltage and low-voltage piezoelectric loads. The input signal can be either differential or single-ended and AC or DC coupled. The DRV2700 device supports four GPIO-controlled gains: 28.8 dB, 34.8 dB, 38.4 dB, and 40.7 dB.

The boost voltage is set using two external resistors. The voltage applied to the switch pin (SW) and the VDD pin have been sepearted to support independant batteries. The boost current-limit is programmable through the R (REXT) resistor. The boost converter architecture allows the user to optimize the DRV2700 circuit for a given inductor based on the desired performance requirements. Additionally, this boost converter is based on a hysteretic architecture to minimize switching losses and therefore increase efficiency.

A typical startup time of 1.5 ms makes the DRV2700 device an ideal piezo driver for coming out of sleep quickly. Thermal overload protection prevents the device from damage when overdriven.

Elecena nie prowadzi sprzedaży elementów elektronicznych, ani w niej nie pośredniczy.

Produkt pochodzi z oferty sklepu