elecena.pl

150-mA, 36-V, low-noise, high-PSRR, adjustable low-dropout voltage regulator with enable

Texas Instruments

150-mA, 36-V, low-noise, high-PSRR, adjustable low-dropout voltage regulator with enable RSS Sample
  • Darmowa próbka
MPN:
TPS7A49
Producent:
TEXAS INSTRUMENTS
Dodany do bazy:
Ostatnio widziany:

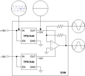
The TPS7A49 series of devices are positive, high-voltage (36 V), ultralow-noise (15.4 µVRMS, 72-dB PSRR) linear regulators that can source a 150-mA load.

These linear regulators include a CMOS logic-level-compatible enable pin and capacitor-programmable soft-start function that allows for customized power-management schemes. Other available features include built-in current limit and thermal shutdown protection to safeguard the device and system during fault conditions.

The TPS7A49 family is designed using bipolar technology, and is ideal for high-accuracy, high-precision instrumentation applications where clean voltage rails are critical to maximize system performance. This design makes the device an excellent choice to power operational amplifiers, analog-to-digital converters (ADCs), digital-to-analog converters (DACs), and other high-performance analog circuitry.

In addition, the TPS7A49 family of linear regulators is suitable for post dc-dc converter regulation. By filtering out the output voltage ripple inherent to dc-dc switching conversion, maximum system performance is provided in sensitive instrumentation, test and measurement, audio, and RF applications.

For applications where positive and negative high-performance rails are required, consider TI’s TPS7A30xx family of negative high-voltage, ultralow-noise linear regulators as well.

Elecena nie prowadzi sprzedaży elementów elektronicznych, ani w niej nie pośredniczy.

Produkt pochodzi z oferty sklepu