elecena.pl

1-A, high-accuracy, ultra-low-dropout voltage regulator with reverse current protection & enable

Texas Instruments

1-A, high-accuracy, ultra-low-dropout voltage regulator with reverse current protection & enable RSS Sample
  • Darmowa próbka
MPN:
TPS7A37
Producent:
TEXAS INSTRUMENTS
Dodany do bazy:
Ostatnio widziany:

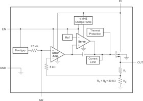
The TPS7A37 family of linear low-dropout (LDO) voltage regulators uses an NMOS pass element in a voltage-follower configuration. This topology is relatively insensitive to output capacitor value and ESR, allowing a wide variety of load configurations. Load transient response is excellent, even with a small 1-µF ceramic output capacitor. The NMOS topology also allows very low dropout.

The TPS7A37 family uses an advanced BiCMOS process to yield high precision while delivering very low dropout voltages and low ground pin current. Current consumption, when not enabled, is under 20 nA and ideal for portable applications. These devices are protected by thermal shutdown and foldback current limit.

Elecena nie prowadzi sprzedaży elementów elektronicznych, ani w niej nie pośredniczy.

Produkt pochodzi z oferty sklepu