elecena.pl

Low-EMI high-performance 4-channel LED driver for Automotive lighting

Texas Instruments

Low-EMI high-performance 4-channel LED driver for Automotive lighting RSS Sample
  • Darmowa próbka
MPN:
LP8861-Q1
Producent:
TEXAS INSTRUMENTS
Dodany do bazy:
Ostatnio widziany:

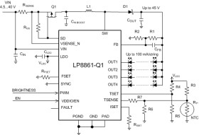
The LP8861-Q1 is an automotive high-efficiency, low-EMI, easy-to-use LED driver with integrated boost/SEPIC converter. It has four high-precision current sinks that can provide high dimming ratio brightness control with a PWM input signal.

The boost/SEPIC converter has adaptive output voltage control based on the LED current sink headroom voltages. This feature minimizes the power consumption by adjusting the voltage to lowest sufficient level in all conditions. The boost/SEPIC converter supports spread spectrum for switching frequency and an external synchronization with dedicated pin. A wide-range adjustable frequency allows the LP8861-Q1 to avoid disturbance for AM radio band.

The LP8861-Q1 has an option to drive an external p-FET to disconnect the input supply from the system in the event of a fault and reduce inrush current and standby power consumption. The device can reduce LED current based on temperature measured with external NTC sensor to protect LED from overheating and extend LED lifetime.

The input voltage range for the LP8861-Q1 is from 4.5 V to 40 V to support automotive stop/start and load dump condition. The LP8861-Q1 integrates extensive fault detection and protection features.

Elecena nie prowadzi sprzedaży elementów elektronicznych, ani w niej nie pośredniczy.

Produkt pochodzi z oferty sklepu