5.5-V, 700-ps, high-speed, dual RSPECL comparator
Texas Instruments
RSS
Sample
Przejdź do sklepu »
- Darmowa próbka
- MPN:
- LMH7322
- Producent:
- TEXAS INSTRUMENTS
- Dodany do bazy:
- Ostatnio widziany:
Sugerowane produkty dla rspecl
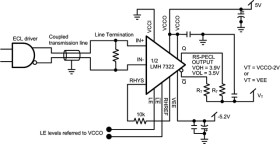
The LMH7322 is a dual comparator with 700 ps propagation delay, low dispersion of 75 ps and an input voltage range that extends from VCC-1.5V to VEE. The devices can be operated from a wide supply voltage range of 2.7V to 12V. The adjustable hysteresis adds flexibility and prevents oscillations. Both the outputs and latch inputs of the LMH7322 are RSPECL compatible. When used in combination with a VCCO supply voltage of 2.5V the outputs have LVDS compatible levels.
The LMH7322 is available in a 24-pin WQFN package.
Elecena nie prowadzi sprzedaży elementów elektronicznych, ani w niej nie pośredniczy.
Produkt pochodzi z oferty sklepu Texas Instruments