Micropower, 700-ps, high-speed, quad RSPECL comparator
Texas Instruments
RSS
Sample
- Darmowa próbka
- MPN:
- LMH7324
- Producent:
- TEXAS INSTRUMENTS
- Dodany do bazy:
- Ostatnio widziany:
Sugerowane produkty dla lmh7324
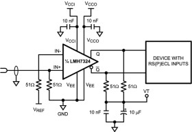
The LMH7324 is a quad comparator with 700 ps propagation delay and low dispersion of 20 ps for a supply voltage of 5V. The input voltage range extends 200 mV below the negative supply. This enables the LMH7324 to ground sense even when operating on a single power supply. The device operates from a wide supply voltage range from 5V to 12V, which allows for a wide input voltage range. However, if a wide input voltage range is not required, operating from a single-ended 5V supply results in a significant power savings, and less heat dissipation.
The outputs of the LMH7324 are RSPECL compatible and can also be configured to create LVDS levels. The LMH7324 operates over the industrial temperature range of −40°C to 125°C. The LMH7324 is available in a 32-Pin WQFN package.
Elecena nie prowadzi sprzedaży elementów elektronicznych, ani w niej nie pośredniczy.
Produkt pochodzi z oferty sklepu Texas Instruments