elecena.pl

2.7-W, stereo, analog input Class-D audio amp with integrated boost & EMI spread spectrum

Texas Instruments

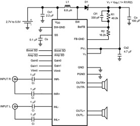
The LM48520 integrates a boost converter with a high efficiency Class D stereo audio power amplifier to provide up to 1W/ch continuous power into an 8Ω speaker when operating from 2.7V to 5.0V power supply with boost voltage (PV1) of 5.0V. The LM48520 utilizes a proprietary spread spectrum pulse width modulation technique that lowers RF interference and EMI levels. The Class D amplifier is a low noise, filterless PWM architecture that eliminates the output filter, reducing external component count, board area, power consumption, system cost, and simplifying design.

The LM48520 is designed for use in mobile phones and other portable communication devices. The high (78%) efficiency extends battery life when compared to Boosted Class AB amplifiers. The LM48520 features a low-power consumption shutdown mode. Shutdown may be enabled by driving the Shutdown pin to a logic low (GND). Also, external leakage is minimized via control of the ground reference via the SW-OUT pin .

The LM48520 has 4 gain options which are pin selectable via Gain0 and Gain1 pins. Output short circuit prevents the device from damage during fault conditions. Superior click and pop suppression eliminates audible transients during power-up and shutdown.

Elecena nie prowadzi sprzedaży elementów elektronicznych, ani w niej nie pośredniczy.

Produkt pochodzi z oferty sklepu