elecena.pl

50-mW, stereo, analog input headphone amplifier with fixed 1.5 V/V gain

Texas Instruments

50-mW, stereo, analog input headphone amplifier with fixed 1.5 V/V gain RSS Sample
  • Darmowa próbka
MPN:
LM48860
Producent:
TEXAS INSTRUMENTS
Dodany do bazy:
Ostatnio widziany:

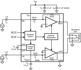
The LM48860 is a ground referenced, fixed-gain audio power amplifier capable of delivering 40mW per channel of continuous average power into a 16Ω single-ended load with less than 1% THD+N from a 3V power supply.

The LM48860 features a new circuit technology that utilizes a charge pump to generate a negative reference voltage. This allows the outputs to be biased about ground, thereby eliminating output-coupling capacitors typically used with normal single-ended loads.

Boomer audio power amplifiers were designed specifically to provide high quality output power with a minimal amount of external components. The LM48860 does not require output coupling capacitors or bootstrap capacitors, and therefore is ideally suited for mobile phone and other low voltage applications where minimal power consumption is a primary requirement.

The LM48860 features a low-power consumption shutdown mode selectable for either channel separately. This is accomplished by driving either the SDRC (Shutdown Right Channel) or SDLC (Shutdown Left Channel) (or both) pins with logic low, depending on which channel is desired shutdown. Additionally, the LM48860 features an internal thermal shutdown protection mechanism.

The LM48860 contains advanced pop & click circuitry that eliminates noises which would otherwise occur during turn-on and turn-off transitions.

The LM48860 has an internal fixed gain of 1.5V/V.

Elecena nie prowadzi sprzedaży elementów elektronicznych, ani w niej nie pośredniczy.

Produkt pochodzi z oferty sklepu