elecena.pl

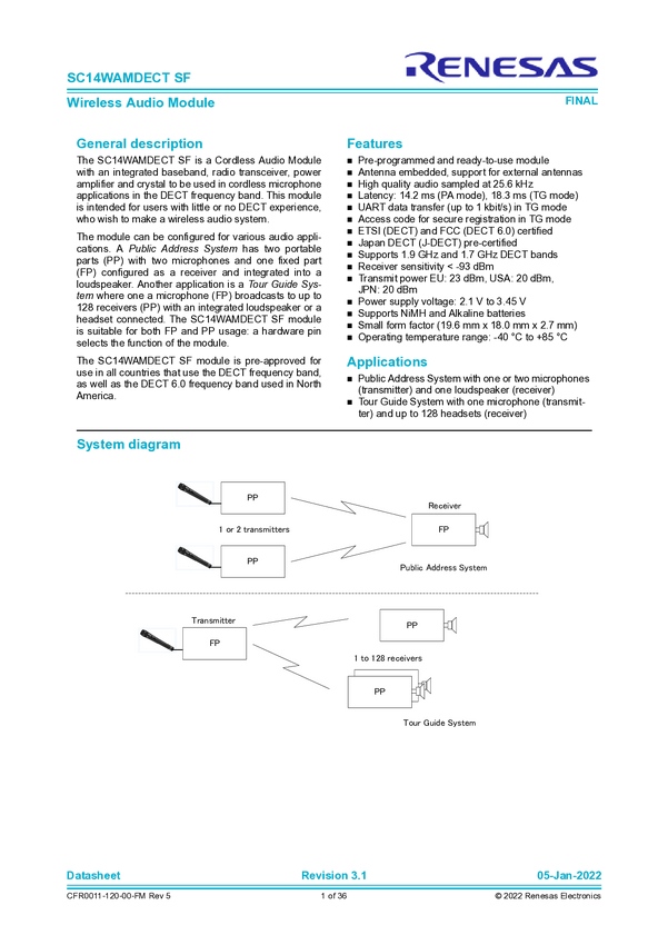
SC14WAMDECT Wireless Audio Modules for Public Address and Tour Guide Systems

Podgląd PDFa Kliknij, aby przejrzeć kilka stron
Wireless Audio Modules for Public Address and Tour Guide Systems
Otwórz plik PDF » 37 stron (794 kB)
Producent:
Renesas Electronics
Inne symbole:
SC14WAMDECT SF01T
Szukaj produktów »