elecena.pl

3 A, 1.2 MHz/600 kHz High Efficiency Synchronous Step-Down DC-to-DC Regulator

Analog Devices

3 A, 1.2 MHz/600 kHz High Efficiency Synchronous Step-Down DC-to-DC Regulator RSS Sample
  • Darmowa próbka
MPN:
ADP2118
Producent:
ANALOG DEVICES
Dodany do bazy:
Ostatnio widziany:
Zmiana ceny:
-100% (21.01.2025)
Poprzednia cena:
2.07

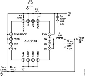
The ADP2118 is a low quiescent current, synchronous, step-down dc-to-dc regulator in a compact 4mm × 4mm LFCSP package. It uses a current mode, constant frequency pulse-width modulation (PWM) control scheme for excellent stability and transient response. Under light loads, the ADP2118 can be configured to operate in pulse frequency modulation (PFM) mode that reduces switching frequency to save power.

The ADP2118 runs from input voltages of 2.3 V to 5.5 V. The output voltage of the ADP2118ACPZ-R7 is adjustable from 0.6 V to input voltage (VIN), and the ADP2118ACPZ-x.x-R7 are available in preset output voltage options of 1.2 V and 3.3 V. The ADP2118 requires minimal external parts and provides a high efficiency solution with its integrated power switch, synchronous rectifier, and internal compensation. The IC draws less than 3 μA from the input source when it is disabled. Other key features include undervoltage lockout (UVLO), integrated soft start to limit inrush current at startup, overvoltage protection (OVP), overcurrent protection (OCP), and thermal shutdown (TSD).

APPLICATIONS

* Point of load conversion

* Communications and networking equipments

* Industrial and instrumentation

* Consumer electronics

* Medical appliances

* 3 A continuous output current

* 75 mΩ and 40 mΩ integrated FET

* ±1.5% output accuracy

* Input voltage range from 2.3 V to 5.5 V

* Output voltage from 0.6 V to VIN

* 600 kHz or 1.2 MHz fixed switching frequency

* Synchronizable between 600 kHz and 1.4 MHz

* Selectable synchronize phase shift: 0° or 180°

* Selectable PWM or PFM mode operation

* Current mode architecture

Elecena nie prowadzi sprzedaży elementów elektronicznych, ani w niej nie pośredniczy.

Produkt pochodzi z oferty sklepu