elecena.pl

Low I, Triple Output, Buck/Buck/Boost Synchronous Controller

Analog Devices

Low I, Triple Output, Buck/Buck/Boost Synchronous Controller RSS Sample
  • Darmowa próbka
MPN:
LTC3859
Producent:
ANALOG DEVICES
Dodany do bazy:
Ostatnio widziany:
Zmiana ceny:
-100% (21.01.2025)
Poprzednia cena:
5.40

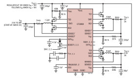
The LTC3859 is a high performance triple output (buck/ buck/boost) synchronous DC/DC switching regulator controller that drives all N-channel power MOSFET stages. Constant frequency current mode architecture allows a phase-lockable switching frequency of up to 850kHz. The LTC3859 operates from a wide 4.5V to 38V input supply range. When biased from the output of the boost converter or another auxiliary supply, the LTC3859 can operate from an input supply as low as 2.5V after start-up.

The 55μA no-load quiescent current extends operating runtime in battery powered systems. OPTI-LOOP compensation allows the transient response to be optimized over a wide range of output capacitance and ESR values. The LTC3859 features a precision 0.8V reference for the bucks, 1.2V reference for the boost and a power good output indicator.

Independent TRACK/SS pins for each controller ramp the output voltages during start-up. Current foldback limits MOSFET heat dissipation during short-circuit conditions. The PLLIN/ MODE pin selects among Burst Mode operation, pulse-skipping mode, or continuous inductor current mode at light loads.

Quiescent Current (Burst Mode)

Notes

LTC3859AL

28μA-One channel on, Buck

38μA-All three channels on

Internal clamp on the INTVCC pin

LTC3859A

55μA-One channel on, Buck

80μA-All three channels on

Internal clamp on the INTVCC pin. For new designs, we recommend LTC3859AL

LTC3859

55μA-One channel on, Buck

80μA-All three channels on

For new designs, we recommend LTC3859AL

Applications

* Automotive Always-On and Start-Stop Systems

* Battery Operated Digital Devices

* Distributed DC Power Systems

* Dual Buck Plus Single Boost Synchronous Controllers

* Outputs Remain in Regulation Through Cold Crank Down to 2.5V

* Low Operating IQ: 55μA (One Channel On)

* Wide Bias Input Voltage Range: 4.5V to 38V

* Buck Output Voltage Range: 0.8V ≤ VOUT ≤ 24V

* Boost Output Voltage Up to 60V

* RSENSE or DCR Current Sensing

* 100% Duty Cycle for Boost Synchronous MOSFET

Elecena nie prowadzi sprzedaży elementów elektronicznych, ani w niej nie pośredniczy.

Produkt pochodzi z oferty sklepu