elecena.pl

3-Phase, Single Output Synchronous Step-Down DC/DC Controller with Diffamp

Analog Devices

3-Phase, Single Output Synchronous Step-Down DC/DC Controller with Diffamp RSS Sample
  • Darmowa próbka
MPN:
LTC3829
Producent:
ANALOG DEVICES
Dodany do bazy:
Ostatnio widziany:
Zmiana ceny:
-100% (21.01.2025)
Poprzednia cena:
4.85

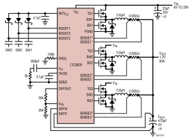
The LTC3829 is a high performance 3-phase single output synchronous step-down DC/DC switching controller that drives all N-channel synchronous power MOSFET stages. A constant frequency current mode architecture allows a phase-lockable frequency of up to 770kHz. Power loss and noise due to ESR of the input capacitors are minimized by operating the three controller output stages out of phase.

The LTC3829 can be configured for 6-phase operation, has DCR temperature compensation, and output foldback current limiting. This device features a precision 0.6V reference and a power good indicator.

Light load efficiency is optimized by using a choice of output Stage Shedding or Burst Mode operation. A differential amplifier provides true remote sensing of the output voltage at the point of load.

The LTC3829 is available in both low profile 38-pin 5mm × 7mm QFN and Exposed Pad FE packages.

Applications

* Notebook and Palmtop Computers

* Telecom Systems

* DC Power Distribution Systems

* Optional Nonlinear Control for Fast Response

* ±0.75%, 0.6V Reference Accuracy

* PWM, Stage Shedding™ or Burst Mode® Operation

* High Efficiency: Up to 95%

* RSENSE or DCR Current Sensing

* Programmable DCR Temperature Compensation

* Phase-Lockable Fixed Frequency: 250kHz to 770kHz

* True Remote Sense Differential Amplifier

Elecena nie prowadzi sprzedaży elementów elektronicznych, ani w niej nie pośredniczy.

Produkt pochodzi z oferty sklepu