PWM controller with Integrated half-bridge and 5V SyncFET Drive output with Increased max duty cycle
Texas Instruments
RSS
Sample
- Darmowa próbka
- MPN:
- LM5035C
- Producent:
- TEXAS INSTRUMENTS
- Dodany do bazy:
- Ostatnio widziany:
Sugerowane produkty dla lm5035
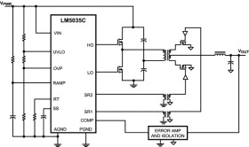
The LM5035C half-bridge controller and gate driver contains all of the features necessary to implement half-bridge topology power converters using voltage mode control with line voltage feedforward.
The LM5035C is a functional variant of the LM5035B half-bridge PWM controller. The amplitude of the SR1 and SR2 waveforms are 5 V instead of the VCC level. Also, the soft-stop function is disabled in the LM5035C.
The LM5035, LM5035A, LM5035B, and LM5035C include a floating high-side gate driver, which is capable of operating with supply voltages up to 105 V. Both the high-side and low-side gate drivers are capable of 2-A peak. An internal high-voltage start-up regulator is included, along with programmable line undervoltage lockout (UVLO) and overvoltage protection (OVP). The oscillator is programmed with a single resistor to frequencies up to 2 MHz. The oscillator can also be synchronized to an external clock. A current sense input and a programmable timer provide cycle-by-cycle current limit and adjustable hiccup mode overload protection. The differences between LM5035, LM5035A, LM5035B, and LM5035C are summarized in the Device Comparison Table.
Elecena nie prowadzi sprzedaży elementów elektronicznych, ani w niej nie pośredniczy.
Produkt pochodzi z oferty sklepu Texas Instruments