Half-bridge PWM controller with advanced current limit
Texas Instruments
RSS
Sample
- Darmowa próbka
- MPN:
- LM5039
- Producent:
- TEXAS INSTRUMENTS
- Dodany do bazy:
- Ostatnio widziany:
Sugerowane produkty dla lm5039
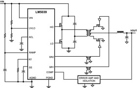
The LM5039 Half-Bridge Controller/Gate Driver contains all of the features necessary to implement half-bridge topology power converters using voltage mode control with line voltage feed-forward. The LM5039 is a functional variant of the LM5035B half-bridge PWM controller, featuring average current limit during an overload event to balance the center-point of the half-bridge capacitor divider. The floating high-side gate driver is capable of operating with supply voltages up to 105V. Both the high-side and low-side gate drivers are capable of 2A peak. An internal high voltage startup regulator is included, along with programmable line undervoltage lockout (UVLO). The oscillator is programmed with a single resistor to frequencies up to 2MHz. The oscillator can also be synchronized to an external clock. A current sense input provides peak cycle-by-cycle and average current limit. Other features include adjustable hiccup mode overload protection, soft-start, revision reference, and thermal shutdown.
Elecena nie prowadzi sprzedaży elementów elektronicznych, ani w niej nie pośredniczy.
Produkt pochodzi z oferty sklepu Texas Instruments