elecena.pl

8-Bit, 3.0-GSPS Analog-to-Digital Converter (ADC) with 4K Buffer

Texas Instruments

8-Bit, 3.0-GSPS Analog-to-Digital Converter (ADC) with 4K Buffer RSS Sample
  • Darmowa próbka
MPN:
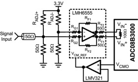
ADC08B3000
Producent:
TEXAS INSTRUMENTS
Dodany do bazy:
Ostatnio widziany:

The ADC08B3000 is a single, low power, high performance CMOS analog-to-digital converter that digitizes signals to 8 bits resolution at sample rates up to 3.4 Gigasamples Per Second, (Gsps). Consuming a typical 1.6 Watts at 3 Gsps from a single 1.9 Volt supply, this device is ensured to have no missing codes over the full operating temperature range. The unique folding and interpolating architecture, the fully differential comparator design, the innovative design of the internal sample-and-hold amplifier and the calibration scheme enable an excellent response of all dynamic parameters up to Nyquist, producing a high 7.1 Effective Number Of Bits, (ENOB), with a 748 MHz input signal and a 3 GHz sample rate while providing a 10-18 Code Error Rate. A sample rate of 3 Gsps is achieved by interleaving two ADCs, each operating at 1.5 Gsps. Output formatting is offset binary. The device contains a 4K Capture Buffer with output on two 8-bit Low Voltage CMOS (LVCMOS) output buses at rates up to 200MHz.

The converter typically consumes less than 25 mW in the Power Down Mode and is available in a 128-lead, thermally enhanced exposed pad HLQFP and operates over the Industrial (-40°C ≤ TA ≤ +85°C) temperature range.

Elecena nie prowadzi sprzedaży elementów elektronicznych, ani w niej nie pośredniczy.

Produkt pochodzi z oferty sklepu