elecena.pl

SMPTE 292M / 259M Serial Digital cable driver

Texas Instruments

SMPTE 292M / 259M Serial Digital cable driver RSS Sample
  • Darmowa próbka
MPN:
LMH0202
Producent:
TEXAS INSTRUMENTS
Dodany do bazy:
Ostatnio widziany:

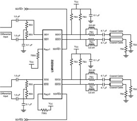
The LMH0202 Dual SMPTE 292M / 259M serial digital cable driver is a monolithic, high-speed cable driver designed for use in SMPTE 292M / 259M serial digital video and ITU-T G.703 serial digital data transmission applications. The LMH0202 drives 75Ω transmission lines (Belden 8281, Belden 1694A or equivalent) at data rates up to 1.485 Gbps.

The LMH0202 provides two selectable slew rates for SMPTE 259M and SMPTE 292M compliance. The output voltage swing is adjustable via a single external resistor.

The LMH0202 offers the flexibility to implement either dual differential inputs or a single differential input (externally routed via PCB) to dual differential outputs. The latter option provides an ideal solution for DVB-ASI applications where only the non-inverted outputs are typically used.

The LMH0202 is powered from a single 3.3V supply. Power consumption is typically 250 mW in SD mode and 300 mW in HD mode.

Elecena nie prowadzi sprzedaży elementów elektronicznych, ani w niej nie pośredniczy.

Produkt pochodzi z oferty sklepu