Extended Temperature 1.5A Adjustable Linear Regulator with Short Circuit Protection
Texas Instruments
RSS
Sample
- Darmowa próbka
- MPN:
- LM117
- Producent:
- TEXAS INSTRUMENTS
- Dodany do bazy:
- Ostatnio widziany:
Sugerowane produkty dla lm138
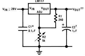
The LM117 and LM317-N series of adjustable 3-pin positive voltage regulators are capable of supplying in excess of 1.5 A over a 1.25-V to 37-V output range and a wide temperature range. They are exceptionally easy to use and require only two external resistors to set the output voltage. Further, both line and load regulation are better than standard fixed regulators.
The LM117 and LM317-N offer full overload protection such as current limit, thermal overload protection and safe area protection. All overload protection circuitry remains fully functional even if the adjustment terminal is disconnected.
Typically, no capacitors are needed unless the device is situated more than 6 inches from the input filter capacitors, in which case an input bypass is needed. An optional output capacitor can be added to improve transient response. The adjustment terminal can be bypassed to achieve very high ripple rejection ratios that are difficult to achieve with standard 3-terminal regulators.
Because the regulator is floating and detects only the input-to-output differential voltage, supplies of several hundred volts can be regulated as long as the maximum input-to-output differential is not exceeded. That is, avoid short-circuiting the output.
By connecting a fixed resistor between the adjustment pin and output, the LM117 and LM317-N can be also used as a precision current regulator. Supplies with electronic shutdown can be achieved by clamping the adjustment terminal to ground, which programs the output to 1.25 V where most loads draw little current.
For applications requiring greater output current, see the LM150 series (3 A) and LM138 series (5 A) data sheets. For the negative complement, see the LM137 series data sheet.
Elecena nie prowadzi sprzedaży elementów elektronicznych, ani w niej nie pośredniczy.
Produkt pochodzi z oferty sklepu Texas Instruments