elecena.pl

1.4-W, mono, analog input Class-D audio amp with selectable gain

Texas Instruments

1.4-W, mono, analog input Class-D audio amp with selectable gain RSS Sample
  • Darmowa próbka
MPN:
LM4665
Producent:
TEXAS INSTRUMENTS
Dodany do bazy:
Ostatnio widziany:

The LM4665 is a fully integrated single-supply high efficiency switching audio amplifier. It features an innovative modulator that eliminates the LC output filter used with typical switching amplifiers. Eliminating the output filter reduces parts count, simplifies circuit design, and reduces board area. The LM4665 processes analog inputs with a delta-sigma modulation technique that lowers output noise and THD when compared to conventional pulse width modulators.

The LM4665 is designed to meet the demands of mobile phones and other portable communication devices. Operating on a single 3V supply, it is capable of driving 8Ω transducer loads at a continuous average output of 400mW with less than 2%THD+N.

The LM4665 has high efficiency with an 8Ω transducer load compared to a typical Class AB amplifier. With a 3V supply, the IC's efficiency for a 100mW power level is 75%, reaching 80% at 400mW output power.

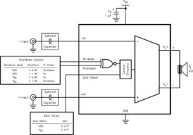
The LM4665 features a low-power consumption shutdown mode. Shutdown may be enabled by either a logic high or low depending on the mode selection. Connecting the Shutdown Mode pin to either VDD (high) or GND (low) enables the Shutdown pin to be driven in a likewise manner to activate shutdown.

The LM4665 has fixed selectable gain of either 6dB or 12dB. The LM4665 has short circuit protection against a short from the outputs to VDD, GND or across the outputs.

Elecena nie prowadzi sprzedaży elementów elektronicznych, ani w niej nie pośredniczy.

Produkt pochodzi z oferty sklepu