elecena.pl

Precision Motion Controller

Texas Instruments

Precision Motion Controller RSS Sample
  • Darmowa próbka
MPN:
LM629
Producent:
TEXAS INSTRUMENTS
Dodany do bazy:
Ostatnio widziany:

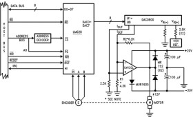
The LM628/LM629 are dedicated motion-control processors designed for use with a variety of DC and brushless DC servo motors, and other servomechanisms which provide a quadrature incremental position feedback signal. The parts perform the intensive, real-time computational tasks required for high performance digital motion control. The host control software interface is facilitated by a high-level command set. The LM628 has an 8-bit output which can drive either an 8-bit or a 12-bit DAC. The components required to build a servo system are reduced to the DC motor/actuator, an incremental encoder, a DAC, a power amplifier, and the LM628. An LM629-based system is similar, except that it provides an 8-bit PWM output for directly driving H-switches. The parts are fabricated in NMOS and packaged in a 28-pin dual in-line package or a SOIC-24 package (LM629 only). Both 6 MHz and 8 MHz maximum frequency versions are available with the suffixes -6 and -8, respectively, used to designate the versions. They incorporate an SDA core processor and cells designed by SDA.

Elecena nie prowadzi sprzedaży elementów elektronicznych, ani w niej nie pośredniczy.

Produkt pochodzi z oferty sklepu