Lambda Sensor Interface Amplifier
Texas Instruments
RSS
Sample
- Darmowa próbka
- MPN:
- LM9044
- Producent:
- TEXAS INSTRUMENTS
- Dodany do bazy:
- Ostatnio widziany:
Sugerowane produkty dla lm9044
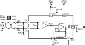
The LM9044 is a precision differential amplifier specifically designed for operation in the automotive environment. Gain accuracy is specified over the entire automotive temperature range (−40°C to +125°C) and is factory trimmed after package assembly. The input circuitry has been specifically designed to reject common-mode signals as much as 3V below ground without the need for a negative voltage supply. This facilitates the use of sensors which are grounded at the engine block while the LM9044 itself is grounded at chassis potential. An external capacitor on the RF pin sets the maximum operating frequency of the amplifier, thereby filtering high frequency transients. Both inputs are protected against accidental shorting to the battery and against load dump transients. The input impedance is typically 1.2 MΩ.
The output op amp is capable of driving capacitive loads and is fully protected. Also, internal circuitry has been provided to detect open circuit conditions on either or both inputs and force the output to a “home” position (a ratio of the external reference voltage).
Elecena nie prowadzi sprzedaży elementów elektronicznych, ani w niej nie pośredniczy.
Produkt pochodzi z oferty sklepu Texas Instruments