elecena.pl

Remote and Local Temperature Sensor with TruTherm Technology and SMBus Interface

Texas Instruments

Remote and Local Temperature Sensor with TruTherm Technology and SMBus Interface RSS Sample
  • Darmowa próbka
MPN:
LM99
Producent:
TEXAS INSTRUMENTS
Dodany do bazy:
Ostatnio widziany:

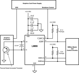
The LM99 is an 11-bit remote diode temperature sensor with a 2-wire System Management Bus (SMBus) serial interface. The LM99 accurately measures: (1) its own temperature and (2) the temperature of a remote diode-connected transistor such as the 2N3904 or a thermal diode commonly found on Graphics Processor Units (GPU), Computer Processor Units (CPU or other ASICs. The LM99 remote diode temperature sensor shifts the temperature from the remote sensor down 16°C and operates on that shifted temperature:

  TACTUAL DIODE JUNCTION = TLM99 + 16°C

The local temperature reading requires no offset.

The LM99 has an Offset Register which provides a means for precise matching to various thermal diodes.

The LM99 and LM99-1 have the same functions but different SMBus slave addresses. This allows for one of each to be on the same bus at the same time.

Activation of the ALERT output occurs when any temperature goes outside a preprogrammed window set by the HIGH and LOW temperature limit registers or exceeds the TCRIT temperature limit. Activation of the TCRITA occurs when any temperature exceeds the TCRIT programmed limit.

Elecena nie prowadzi sprzedaży elementów elektronicznych, ani w niej nie pośredniczy.

Produkt pochodzi z oferty sklepu