8 GHz Logarithmic RMS Power Detector With 45 dB Dynamic Range
Texas Instruments
RSS
Sample
- Darmowa próbka
- MPN:
- LMH2110
- Producent:
- TEXAS INSTRUMENTS
- Dodany do bazy:
- Ostatnio widziany:
Sugerowane produkty dla lmh2110
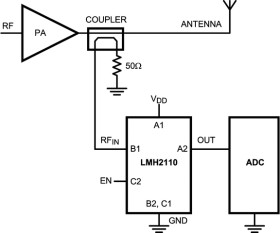
The LMH2110 is a 45-dB Logarithmic RMS power detector particularly suited for accurate power measurement of modulated RF signals that exhibit large peak-to-average ratios; that is, large variations of the signal envelope. Such signals are encountered in W-CDMA and LTE cell phones. The RMS measurement topology inherently ensures a modulation insensitive measurement.
The device has an RF frequency range from 50 MHz to 8 GHz. It provides an accurate, temperature and supply insensitive output voltage that relates linearly to the RF input power in dBm. The LMH2110 device has excellent conformance to a logarithmic response, enabling easy integration by using slope and intercept only, reducing calibration effort significantly. The device operates with a single supply from 2.7 V to 5 V. The LMH2110 has an RF power detection range from –40 dBm to 5 dBm and is ideally suited for use in combination with a directional coupler. Alternatively, a resistive divider can be used.
The device is active for EN = High; otherwise, it is in a low power-consumption shutdown mode. To save power and prevent discharge of an external filter capacitance, the output (OUT) is high-impedance during shutdown.
Elecena nie prowadzi sprzedaży elementów elektronicznych, ani w niej nie pośredniczy.
Produkt pochodzi z oferty sklepu Texas Instruments