elecena.pl

High Efficiency, Synchronous, 4-Switch Buck-Boost Controller

Analog Devices

High Efficiency, Synchronous, 4-Switch Buck-Boost Controller RSS Sample
  • Darmowa próbka
MPN:
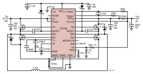
LTC3789
Producent:
ANALOG DEVICES
Dodany do bazy:
Ostatnio widziany:
Zmiana ceny:
-100% (18.01.2025)
Poprzednia cena:
5.60

The LTC3789 is a high performance buck-boost switching regulator controller that operates from input voltages above, below or equal to the output voltage. The constant-frequency, current mode architecture allows a phase-lockable frequency of up to 600kHz, while an output current feedback loop provides support for battery charging. With a wide 4V to 38V (40V maximum) input and output range and seamless, low noise transitions between operating regions, the LTC3789 is ideal for automotive, telecom and battery-powered systems.

The operating mode of the controller is determined through the MODE/PLLIN pin. The MODE/PLLIN pin can select between pulse-skipping mode and forced continuous mode operation and allows the IC to be synchronized to an external clock. Pulse-skipping mode offers high efficiency and low ripple at light loads, while forced continuous mode operates at a constant frequency for noise-sensitive applications.

A PGOOD pin indicates when the output is within 10% of its designed set point. The LTC3789 is available in low profile 28-pin 4mm × 5mm QFN and narrow SSOP packages.

Applications

* Automotive Systems

* Distributed DC Power Systems

* High Power Battery-Operated Devices

* Industrial Control

* Single Inductor Architecture Allows VIN Above, Below or Equal to the Regulated VOUT

* Programmable Input or Output Current

* Wide VIN Range: 4V to 38V

* 1% Output Voltage Accuracy: 0.8V < VOUT < 38V

* Synchronous Rectification: Up to 98% Efficiency

* Current Mode Control

* Phase-Lockable Fixed Frequency: 200kHz to 600kHz

* No Reverse Current During Start-Up

* Power Good Output Voltage Monitor

* Internal 5.5V LDO

* Quad N-Channel MOSFET Synchronous Drive

* VOUT Disconnected from VIN During Shutdown

* True Soft-Start and VOUT Short Protection, Even in Boost Mode

* Available in 28-Lead QFN (4mm × 5mm) and 28-Lead SSOP Packages

Elecena nie prowadzi sprzedaży elementów elektronicznych, ani w niej nie pośredniczy.

Produkt pochodzi z oferty sklepu