elecena.pl

1.37-W, stereo analog input Class-AB audio amplifier with 20-mW headphone amplifier

Texas Instruments

1.37-W, stereo analog input Class-AB audio amplifier with 20-mW headphone amplifier RSS Sample
  • Darmowa próbka
MPN:
LM49251
Producent:
TEXAS INSTRUMENTS
Dodany do bazy:
Ostatnio widziany:

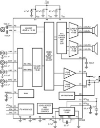
The LM49251 is a fully integrated audio subsystem designed for portable handheld applications such as cellular phones. Part of TI’s PowerWise family of products, the LM49251 utilizes a high efficiency class G headphone amplifier topology as well as a high efficiency class D loudspeaker.

The headphone amplifiers feature TI’s class G ground referenced architecture that creates a ground-referenced output with dynamic supply rails for optimum efficiency. The stereo class D speaker amplifier provides both a no-clip feature and speaker protection. The Enhanced Emission Suppression (E2S) outputs feature a patented, ultra low EMI PWM architecture that significantly reduces RF emissions.

The LM49251 features separate volume controls for the mono and stereo inputs. Mode selection, shutdown control, and volume are controlled through an I2C compatible interface.

Click and pop suppression eliminates audible transients on power-up/down and during shutdown. The LM49251 is available in an ultra-small 30-bump DSBGA package (2.55mmx3.02mm)

Elecena nie prowadzi sprzedaży elementów elektronicznych, ani w niej nie pośredniczy.

Produkt pochodzi z oferty sklepu