elecena.pl

Ultra-small integrated AFE with FIFO for multisensor wearable optical heart-rate monitoring

Texas Instruments

Ultra-small integrated AFE with FIFO for multisensor wearable optical heart-rate monitoring RSS Sample
  • Darmowa próbka
MPN:
AFE4420
Producent:
TEXAS INSTRUMENTS
Dodany do bazy:
Ostatnio widziany:

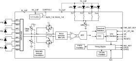
The AFE4420 is an analog front-end for optical bio-sensing applications, such as heart-rate monitoring (HRM) and saturation of peripheral capillary oxygen (SpO2). The device supports up to four switching light-emitting diodes (LEDs) and up to four photodiodes. Up to 16 signal phases can be defined and the signal can be acquired from each phase in a synchronized manner and stored in a 128-sample First in, First out (FIFO) block. The FIFO can be read out using either an I2C or a SPI interface. The AFE also has a fully integrated LED driver with an 8-bit current control. The device has a high dynamic range transmit-and-receive circuitry that helps with the sensing of very small signal levels.

Elecena nie prowadzi sprzedaży elementów elektronicznych, ani w niej nie pośredniczy.

Produkt pochodzi z oferty sklepu