elecena.pl

Sink and Source DDR Termination Regulator

Texas Instruments

Sink and Source DDR Termination Regulator RSS Sample
  • Darmowa próbka
MPN:
TPS51200A-Q1
Producent:
TEXAS INSTRUMENTS
Dodany do bazy:
Ostatnio widziany:

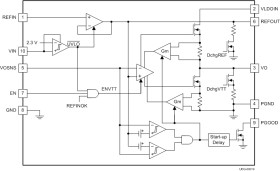
The TPS51200A-Q1 device is a sink and source double-data-rate (DDR) termination regulator specifically designed for low input voltage, low-cost, low-noise systems where space is a key consideration.

The device maintains a fast transient response and only requires a minimum output capacitance of 20 µF. The device supports a remote sensing function and all power requirements for DDR, DDR2, DDR3, and Low Power DDR3 and DDR4 VTT bus termination.

In addition, the device provides an open-drain PGOOD signal to monitor the output regulation and an EN signal that can be used to discharge VTT during S3 (suspend to RAM) for DDR applications.

The device is available in the thermally-efficient VSON-10 package, and is rated both green and Pb-free. The device is specified from –40°C to 125°C.

Elecena nie prowadzi sprzedaży elementów elektronicznych, ani w niej nie pośredniczy.

Produkt pochodzi z oferty sklepu