elecena.pl

AEC-Q100, 26V, quad channel, 350kHz current sense amplifier

Texas Instruments

AEC-Q100, 26V, quad channel, 350kHz current sense amplifier RSS Sample
  • Darmowa próbka
MPN:
INA4180-Q1
Producent:
TEXAS INSTRUMENTS
Dodany do bazy:
Ostatnio widziany:

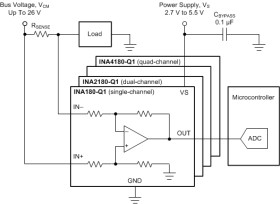
The INA180 -Q1, INA2180 -Q1, and INA4180 -Q1 (INAx180 -Q1) current sense amplifiers are designed for cost-optimized applications. These devices are part of a family of current-sense amplifiers (also called current-shunt monitors) that sense voltage drops across current-sense resistors at common-mode voltages from –0.2 V to +26 V, independent of the supply voltage. The INAx180 -Q1 integrate a matched resistor gain network in four, fixed-gain device options: 20 V/V, 50 V/V, 100 V/V, or 200 V/V. This matched gain resistor network minimizes gain error and reduces the temperature drift.

All these devices operate from a single 2.7-V to 5.5-V power supply. The single-channel INA180 -Q1 draws a maximum supply current of 260 µA; whereas, the dual-channel INA2180 -Q1 draws a maximum supply current of 500 µA, and the quad channel draws a maximum supply current of 900 µA.

The INA180 -Q1 is available in a 5-pin, SOT-23 package with two different pin configurations. The INA2180 -Q1 is available in a 8-pin, VSSOP package. The INA4180 -Q1 is available in a 14-pin, TSSOP package. All device options are specified over the extended operating temperature range of –40°C to +125°C.

Elecena nie prowadzi sprzedaży elementów elektronicznych, ani w niej nie pośredniczy.

Produkt pochodzi z oferty sklepu