elecena.pl

Dual channel constant-Voltage and constant current controller with SPI

Texas Instruments

Dual channel constant-Voltage and constant current controller with SPI RSS Sample
  • Darmowa próbka
MPN:
TPS92682-Q1
Producent:
TEXAS INSTRUMENTS
Dodany do bazy:
Ostatnio widziany:

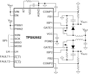
The TPS92682-Q1 is a dual-channel, peak current-mode controller with SPI communication interface. The device is programmable to operate in constant-voltage (CV) or constant-current (CC) modes.

In CV mode, TPS92682-Q1 can be programmed to operate as two independent or dual-phase Boost voltage regulators. The output voltage can be programmed using an external resistor voltage divider, and a SPI-programmable 8-bit DAC.

In CC mode, the device is designed to support dual channel step-up or step-down LED driver topologies. LED current can be independently modulated using analog or PWM dimming techniques. Analog dimming with over 28:1 range is obtained using a programmable 8-bit DAC. PWM dimming of LED current is achieved either by directly modulating the PWM input pins with the desired duty cycle, or using a SPI-programmable 10-bit PWM counter. The optional PDRV gate driver output can be used to drive an external P-Channel series MOSFET.

The TPS92682-Q1 incorporates an advanced SPI-programmable diagnostic and fault protection mechanism including: cycle-by-cycle current limit, output overvoltage and undervoltage protection, ILED overcurrent protection, and thermal warning. The device also includes an open-drain fault indicator output per channel.

The TPS92682-Q1 includes an LH pin, when pulled high, initiates the limp home (LH) condition. In LH mode, the device uses a separate set of SPI-programmed registers.

Elecena nie prowadzi sprzedaży elementów elektronicznych, ani w niej nie pośredniczy.

Produkt pochodzi z oferty sklepu