elecena.pl

2.95-5.5V, 15A, Voltage Mode Synchronous Buck Regulator with Frequency Synchronization

Texas Instruments

2.95-5.5V, 15A, Voltage Mode Synchronous Buck Regulator with Frequency Synchronization RSS Sample
  • Darmowa próbka
MPN:
LM21215A
Producent:
TEXAS INSTRUMENTS
Dodany do bazy:
Ostatnio widziany:

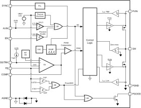
The LM21215A is a synchronous buck DC-DC converter that delivers up to 15 A of output current at output voltages as low as 0.6 V. Operating over an input voltage range of 2.95 V to 5.5 V with ultra-high efficiency, the LM21215A suits a wide variety of low voltage systems. The voltage-mode control loop with high gain-bandwidth error amplifier provides high noise immunity, narrow duty cycle capability and is easily compensated for stable operation with any type of output capacitor, providing maximum flexibility and ease of use.

The LM21215A features internal overvoltage protection (OVP) and cycle-by-cycle overcurrent protection (OCP) for increased system reliability. A precision enable pin and integrated UVLO allow turn-on of the device to be tightly controlled and sequenced. Startup inrush currents are limited by an internally-fixed or externally-adjustable soft-start circuit. An integrated open-drain PGOOD indicator provides fault reporting and supply sequencing.

Other features include auxiliary voltage rail tracking, monotonic startup into pre-biased loads, and switching frequency synchronization to an external clock signal between 300 kHz and 1.5 MHz for beat-frequency sensitive and multi-regulator applications. The LM21215A is offered in a thermally-enhanced 20-pin HTSSOP package with an exposed pad that is soldered to the PCB to achieve a very low junction-to-board thermal impedance.

Elecena nie prowadzi sprzedaży elementów elektronicznych, ani w niej nie pośredniczy.

Produkt pochodzi z oferty sklepu