elecena.pl

Precision, High Voltage, Gain Selectable Difference/Current Sense Amplifier

Analog Devices

Precision, High Voltage, Gain Selectable Difference/Current Sense Amplifier RSS Sample
  • Darmowa próbka
MPN:
LT1997-1
Producent:
ANALOG DEVICES
Dodany do bazy:
Ostatnio widziany:
Zmiana ceny:
-100% (19.01.2025)
Poprzednia cena:
4.65

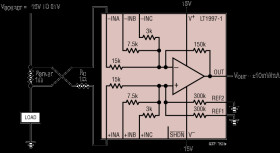
The LT1997-1 is a difference amplifier that can be used to amplify small differential signals while rejecting large common mode signals making it an ideal choice for current sense applications. It combines a precision operational amplifier with highly-matched resistors to form a one-chip solution to amplify and level shift voltages accurately using no external components. It comes with three standard pin-selectable gain options (10, 20 and 50), which can be further combined to form gains from 0.141 to 80 with accuracy of 0.012% (120ppm). The LT1997-1 also operates with input voltages between V– and V– + 76V (independent of V+), enabling robust operation in demanding industrial environments. Its excellent resistor matching results in a common mode rejection ratio of greater than 109dB (Gain = 10).

The resistors maintain their excellent matching over temperature; the matching temperature coefficient is guaranteed less than 1ppm/°C. The resistors are extremely linear with voltage, resulting in a gain nonlinearity of less than 2ppm.

The LT1997-1 is fully specified at 5V and ±15V supplies and from –40°C to 125°C. The device is available in space saving 16-lead MSOP and 4mm × 4mm DFN14 packages.

Applications

* High Side or Low Side Current Sensing

* Bidirectional Wide Common Mode Range Current Sensing

* High Voltage to Low Voltage Level Translation

* Industrial Data-Acquisition Front-Ends

* Replacement for Isolation Circuits

* Differential to Single-Ended Conversion

* Precision Gain: Up to 80V/V

* Input Common Mode Voltage Range: V– to V– + 76V

* 109dB Minimum CMRR (Gain = 10)

* 0.012% (120ppm) Maximum Gain Error (Gain = 10)

* 1ppm/°C Maximum Gain Error Drift

* 2ppm Maximum Gain Nonlinearity

Elecena nie prowadzi sprzedaży elementów elektronicznych, ani w niej nie pośredniczy.

Produkt pochodzi z oferty sklepu