elecena.pl

Highly Integrated Portable Product PMIC

Analog Devices

Highly Integrated Portable Product PMIC RSS Sample
  • Darmowa próbka
MPN:
LTC3577-3 LTC3577-4
Producent:
ANALOG DEVICES
Dodany do bazy:
Ostatnio widziany:
Zmiana ceny:
-100% (18.01.2025)
Poprzednia cena:
5.90

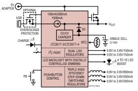
The LTC3577-3/LTC3577-4 are highly integrated power management ICs for single cell Li-Ion/Polymer battery applications. It includes a PowerPath manager with automatic load prioritization, a battery charger, an ideal diode, input overvoltage protection and numerous other internal protection features. The LTC3577-3/LTC3577-4 are designed to accurately charge from current limited supplies such as USB by automatically reducing charge current such that the sum of the load current and the charge current does not exceed the programmed input current limit (100mA or 500mA modes). The LTC3577-3/LTC3577-4 reduce the battery voltage at elevated temperatures to improve safety and reliability. The three step-down switching regulators and two LDOs provide a wide range of available supplies. The LTC3577-3/LTC3577-4 also include a pushbutton input to control power sequencing and system reset. The on-board LED backlight boost circuitry can drive up to 10 series LEDs and includes versatile digital dimming via the I2C input. The LTC3577-3/LTC3577-4 are designed to support the SiRF Atlas IV processor and has pushbutton timing and sequencing different from other LTC3577 versions. The LTC3577-3/LTC3577-4 are available in a low profile 4mm × 7mm × 0.75mm 44-pin QFN package.

Applications

* PNDs, DMB/DVB-H, Digital/Satellite Radio, Media Players

* Portable Industrial/Medical Products

* Other USB-Based Handheld Products

* Full Featured Li-Ion/Polymer Charger/PowerPath™ Controller with Instant-On Operation

* Triple Adjustable High Efficiency Step-Down Switching Regulators (800mA, 500mA, 500mA IOUT)

* I2C Adjustable SW Slew Rates for EMI Reduction

* High Temperature Battery Voltage Reduction Improves Safety and Reliability

* Overvoltage Protection Controller for USB (VBUS)/Wall Inputs Provide Protection to 30V

* Integrated 40V Series LED Back Light Driver with 60dB Brightness Control and Gradation via I2C

* 1.5A Maximum Charge Current with Thermal Limiting

* Battery Float Voltage:

* 4.2V (LTC3577-3)

* 4.1V (LTC3577-4)

* Pushbutton ON/OFF Control with System Reset

* Dual 150mA Current Limited LDOs

* Start-Up Timing Compatible with SiRF Atlas IV Processor

* Small 4mm × 7mm 44-Pin QFN Package

Elecena nie prowadzi sprzedaży elementów elektronicznych, ani w niej nie pośredniczy.

Produkt pochodzi z oferty sklepu