elecena.pl

16-bit, 1kSPS, 4-ch general-purpose delta-sigma ADC with I2C interface and external Vref inputs

Texas Instruments

16-bit, 1kSPS, 4-ch general-purpose delta-sigma ADC with I2C interface and external Vref inputs RSS Sample
  • Darmowa próbka
MPN:
ADS1119
Producent:
TEXAS INSTRUMENTS
Dodany do bazy:
Ostatnio widziany:

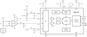
The ADS1119 is a precision, 16-bit, analog-to-digital converter (ADC) that includes all features necessary to implement the most common system monitoring functions, such as supply voltage, current, and temperature monitoring. The device features two differential or four single-ended inputs through a flexible input multiplexer (MUX), rail-to-rail input buffers, a programmable gain stage, a voltage reference, and an oscillator.

The device includes buffers that allow high-impedance sources to be directly connected to the device. A gain stage follows the buffers which provides selectable gains of 1 and 4. The ADS1119 can perform conversions at data rates as high as 1000 samples per second (SPS) with single-cycle settling. At 20 SPS, the digital filter offers simultaneous 50-Hz and 60-Hz rejection for noisy industrial applications.

The ADS1119 features a 2-wire, I2C-compatible interface that supports I2C bus speeds up to 1 Mbps. 16 different I2C addresses can be selected for the device via two address pins.

The ADS1119 is offered in a leadless 16-pin WQFN or a 16-pin TSSOP package and is specified over a temperature range of –40°C to +125°C.

Elecena nie prowadzi sprzedaży elementów elektronicznych, ani w niej nie pośredniczy.

Produkt pochodzi z oferty sklepu