16-bit, 2-kSPS, 4-ch, low-power, small-size delta-sigma ADC with PGA, VREF, 2x IDACs & I2C interface
Texas Instruments
RSS
Sample
- Darmowa próbka
- MPN:
- ADS112C04
- Producent:
- TEXAS INSTRUMENTS
- Dodany do bazy:
- Ostatnio widziany:
Sugerowane produkty dla ads112c04
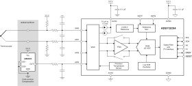
The ADS112C04 is a precision, 16-bit, analog-to-digital converter (ADC) that offers many integrated features to reduce system cost and component count in applications measuring small sensor signals. The device features two differential or four single-ended inputs through a flexible input multiplexer (MUX), a low-noise, programmable gain amplifier (PGA), two programmable excitation current sources, a voltage reference, an oscillator, and a precision temperature sensor.
The device can perform conversions at data rates up to 2000 samples-per-second (SPS) with single-cycle settling. At 20 SPS, the digital filter offers simultaneous 50-Hz and 60-Hz rejection for noisy industrial applications. The internal PGA offers gains up to 128. This PGA makes the ADS112C04 ideally suited for applications measuring small sensor signals, such as resistance temperature detectors (RTDs), thermocouples, thermistors, and resistive bridge sensors.
The ADS112C04 features a 2-wire, I2C-compatible interface that supports I2C bus speeds up to 1 Mbps. Two address pins allow selection of 16 different I2C addresses for the device.
The ADS112C04 is offered in a leadless 16-pin WQFN or a 16-pin TSSOP package and is specified over a temperature range of –40°C to +125°C.
Elecena nie prowadzi sprzedaży elementów elektronicznych, ani w niej nie pośredniczy.
Produkt pochodzi z oferty sklepu Texas Instruments