elecena.pl

500-mA 1-cell linear charger with 10-nA ship mode, power-path, regulated system voltage and LDO

Texas Instruments

500-mA 1-cell linear charger with 10-nA ship mode, power-path, regulated system voltage and LDO RSS Sample
  • Darmowa próbka
MPN:
BQ21061
Producent:
TEXAS INSTRUMENTS
Dodany do bazy:
Ostatnio widziany:

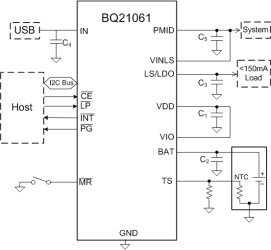
The BQ21061 is a highly integrated battery charge management IC that integrates the most common functions for wearable, portable and small medical devices, namely a charger, a regulated output voltage rail for system power, a LDO, and push-button controller.

The BQ21061 IC integrates a linear charger with Power Path that enables quick and accurate charging for small batteries while providing a regulated voltage to the system. The regulated system voltage (PMID) output may be configured through I 2C based on the recommended operating condition of downstream IC’s and system loads for optimal system operation.

Elecena nie prowadzi sprzedaży elementów elektronicznych, ani w niej nie pośredniczy.

Produkt pochodzi z oferty sklepu