elecena.pl

500-mA 1-cell linear charger with 10-nA IQ, power path, regulated system voltage, 16-bit ADC and LDO

Texas Instruments

500-mA 1-cell linear charger with 10-nA IQ, power path, regulated system voltage, 16-bit ADC and LDO RSS Sample
  • Darmowa próbka
MPN:
BQ25155
Producent:
TEXAS INSTRUMENTS
Dodany do bazy:
Ostatnio widziany:

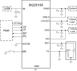
The BQ25155 is a highly integrated battery charge management IC that integrates the most common functions for wearable, portable and small medical devices, namely a charger, a regulated output voltage rail for system power, ADC for battery and system monitoring, a LDO, and push-button controller.

The BQ25155 IC integrates a linear charger with Power Path that enables quick and accurate charging for small batteries while providing a regulated voltage to the system. The regulated system voltage (PMID) output may be configured through I 2C based on the recommended operating condition of downstream IC’s and system loads for optimal system operation.

The device supports charge current up to 500 mA and supports termination current down to 0.5 mA for maximum charge. The battery is charged using a standard Li-Ion charge profile with three phases: pre-charge, constant current and constant voltage regulation.

The device integrates advanced power path management and control that allows the device to provide power to the system while charging the battery even with poor adapters. The host may also control the power path through I 2C allowing it to disconnect the input adapter and/or battery without physically removing them. The single push-button input eliminates the need of a separate button controller IC reducing the total solution footprint. The push-button input can be used for wake functions or to reset the system. A 16-bit ADC enables accurate battery voltage monitoring and can be used to enable a low Iq gauging to monitor battery health. It can also be used to measure the battery temperature using a thermistor connected to the TS pin as well as external system signals through the ADCIN pin. The low quiescent current during operation and shutdown enables maximum battery life. The input current limit, charge current, LDO output voltage, and other parameters are programmable through the I 2C interface making the BQ25155 a very flexible charging solution. A voltage-based JEITA compatible (or standard HOT/COLD) battery pack thermistor monitoring input (TS) is included that monitors battery temperature and automatically changes charge parameters to prevent the battery from charging outside of its safe temperature range. The temperature thresholds are also programable through I 2C allowing the host to customize the thermal charging profile. The charger is optimized for 5-V USB input, with 20-V absolute maximum tolerance to withstand line transients. The device also integrates a linear regulator to provide a quiet rail for radios or processors and can be independently sourced and controlled through I 2C.

Elecena nie prowadzi sprzedaży elementów elektronicznych, ani w niej nie pośredniczy.

Produkt pochodzi z oferty sklepu