elecena.pl

8-channel 12-bit high-voltage output DAC with integrated internal reference

Texas Instruments

8-channel 12-bit high-voltage output DAC with integrated internal reference RSS Sample
  • Darmowa próbka
MPN:
DAC61408
Producent:
TEXAS INSTRUMENTS
Dodany do bazy:
Ostatnio widziany:

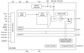
The DAC81408, DAC71408, and DAC61408 (DACx1408) are a pin-compatible family of 8-channel, buffered, high-voltage output digital-to-analog converters (DACs) with 16-, 14- and 12-bit resolution. The DACx1408 includes a low drift, 2.5-V internal reference, eliminating the need for an external precision reference in most applications. These devices are specified monotonic and provide high linearity of ±1 LSB INL.

A user selectable output configuration enables full-scale bipolar output voltages: ±20 V, ±10 V, ±5 V or ±2.5 V and full-scale unipolar output voltages: 40 V, 20 V, 10 V or 5 V. The full-scale output range for each DAC channel is independently programmable. The integrated DAC output buffers can sink or source up to 25 mA thus limiting the need of additional operational amplifiers. Each pair of channels can be configured to provide a differential output with offset calibration. The three dedicated A-B toggle pins enable dither signal generation with up to three possible frequencies.

The DACx1408 incorporates a power-on-reset circuit that connects the DAC outputs to ground at power-up. The outputs remain at this state until the device registers are properly configured for operation.

Communication to the DACx1408 is performed through a 4-wire serial interface that supports operation from 1.7 V to 5.5 V.

Elecena nie prowadzi sprzedaży elementów elektronicznych, ani w niej nie pośredniczy.

Produkt pochodzi z oferty sklepu