elecena.pl

1080p FPD-Link III to CSI-2 deserializer with HDCP

Texas Instruments

1080p FPD-Link III to CSI-2 deserializer with HDCP RSS Sample
  • Darmowa próbka
MPN:
DS90UH940N-Q1
Producent:
TEXAS INSTRUMENTS
Dodany do bazy:
Ostatnio widziany:

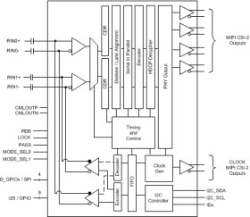
The DS90UH940N-Q1 is a FPD-Link III deserializer which, together with the DS90UH949/947/929-Q1 serializers, converts 1-lane or 2-lane FPD-Link III streams into a MIPI® CSI-2 format. The deserializer can operate over cost-effective 50-Ω single-ended coaxial or 100-Ω differential shielded twisted-pair (STP) cables. It recovers the data from one or two FPD-Link III serial streams and translates it into a camera serial interface (CSI-2) format that can support video resolutions up to WUXGA and 1080p60 with 24-bit color depth.

The FPD-Link III interface supports video and audio data transmission and full duplex control, including I2C and SPI communication, over the same differential link. Consolidation of video data and control over two differential pairs decreases the interconnect size and weight and simplifies system design. EMI is minimized by the use of low voltage differential signaling, data scrambling, and randomization. In backward compatible mode, the device supports up to WXGA and 720p resolutions with 24-bit color depth over a single differential link.

The device automatically senses the FPD-Link III channels and supplies a clock alignment and de-skew functionality without the need for any special training patterns. This ensures skew phase tolerance from mismatches in interconnect wires such as PCB trace routing, cable pair-to-pair length differences, and connector imbalances.

Elecena nie prowadzi sprzedaży elementów elektronicznych, ani w niej nie pośredniczy.

Produkt pochodzi z oferty sklepu