3-V to 65-V wide VIN, current mode synchronous boost controller with multiphase capability
Texas Instruments
RSS
Sample
- Darmowa próbka
- MPN:
- LM5122ZA
- Producent:
- TEXAS INSTRUMENTS
- Dodany do bazy:
- Ostatnio widziany:
Sugerowane produkty dla lm5122
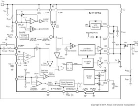
The LM5122ZA is a multi-phase capable synchronous boost controller intended for high-efficiency synchronous boost regulator applications. The control method is based upon peak-current-mode control. Current-mode control provides inherent line feed forward, cycle-by-cycle current limiting, and ease of loop compensation.
The switching frequency is programmable up to 1 MHz. Higher efficiency is achieved by two robust N-channel MOSFET gate drivers with adaptive dead-time control. A user-selectable diode-emulation mode also enables discontinuous-mode operation for improved efficiency at light load conditions.
An internal charge pump allows 100% duty cycle for high-side synchronous switch (bypass operation). A 180° phase shifted clock output enables easy multi-phase interleaved configuration. Additional features include thermal shutdown, frequency synchronization, hiccup-mode current limit, and adjustable line undervoltage lockout.
Elecena nie prowadzi sprzedaży elementów elektronicznych, ani w niej nie pośredniczy.
Produkt pochodzi z oferty sklepu Texas Instruments