55V wide VIN synchronous 4-switch buck-boost controller
Texas Instruments
RSS
Sample
- Darmowa próbka
- MPN:
- LM5176
- Producent:
- TEXAS INSTRUMENTS
- Dodany do bazy:
- Ostatnio widziany:
Sugerowane produkty dla lm5176
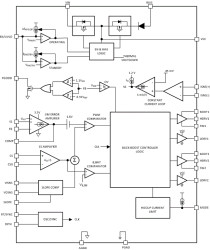
The LM5176 is a synchronous four-switch buck-boost DC/DC controller capable of regulating the output voltage at, above, or below the input voltage. The LM5176 operates over a wide input voltage range of 4.2 V to 55 V (60-V absolute maximum) to support a variety of applications.
The LM5176 uses current-mode control both in buck and boost modes of operation for superior load and line regulation. The switching frequency is programmed by an external resistor and can be synchronized to an external clock signal.
The device also features a programmable soft-start function and offers protection features including cycle-by-cycle current limiting, input undervoltage lockout (UVLO), output overvoltage protection (OVP), and thermal shutdown. In addition, the LM5176 features optional average input or output current limiting, optional spread spectrum to reduce peak EMI, and optional hiccup mode protection in sustained overload conditions.
Elecena nie prowadzi sprzedaży elementów elektronicznych, ani w niej nie pośredniczy.
Produkt pochodzi z oferty sklepu Texas Instruments