elecena.pl

600-V 150-mΩ GaN with integrated driver and overcurrent protection

Texas Instruments

600-V 150-mΩ GaN with integrated driver and overcurrent protection RSS Sample
  • Darmowa próbka
MPN:
LMG3410R150
Producent:
TEXAS INSTRUMENTS
Dodany do bazy:
Ostatnio widziany:

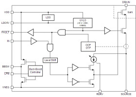
The LMG341xR150 GaN FET with integrated driver and protection enables designers to achieve new levels of power density and efficiency in power electronics systems. The inherent advantages of this device over silicon MOSFETs include ultra-low input and output capacitance, zero reverse recovery to reduce switching losses by as much as 80%, and low switch node ringing to reduce EMI. These advantages enable dense and efficient topologies like the totem-pole PFC.

The LMG341xR150 provides a smart alternative to traditional cascode GaN and standalone GaN FETs by integrating a unique set of features to simplify design, maximize reliability and optimize the performance of any power supply. Integrated gate drive enables 100 V/ns switching with near zero VDS ringing, less than 100-ns current limiting response self-protects against unintended shoot-through events, Overtemperature shutdown prevents thermal runaway, and system interface signals provide self-monitoring capability.

Elecena nie prowadzi sprzedaży elementów elektronicznych, ani w niej nie pośredniczy.

Produkt pochodzi z oferty sklepu