SIMPLE SWITCHER® 4.2-V to 65-V, 1-A synchronous step-down converter with 26-uA IQ
Texas Instruments
RSS
Sample
- Darmowa próbka
- MPN:
- LMR36510
- Producent:
- TEXAS INSTRUMENTS
- Dodany do bazy:
- Ostatnio widziany:
Sugerowane produkty dla lmr33610
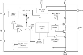
The LMR36510 regulator is an easy-to-use, synchronous, step-down DC/DC SIMPLE SWITCHER power converter. With integrated high-side and low-side power MOSFETs, output current up to 1A is delivered over a wide input voltage range of 4.2V to 65V. The transient tolerance that goes up to 70V reduces the design size and cost to protect against overvoltages and meets the surge immunity requirements of IEC 61000-4-5.
The LMR36510 uses peak-current mode control to provide excellent efficiency and output voltage accuracy. Precision enable gives flexibility by enabling a direct connection to the wide input voltage or precise control over device start-up and shutdown. The power-good flag, with built-in filtering and delay, offers a true indication of system status, eliminating the requirement for an external supervisor.
Integration and internal compensation eliminates many external components and provides a pinout designed for a simple PCB layout. The feature set of the device is designed to simplify implementation for a wide range of end equipment. The LMR36510 is pin-to-pin compatible with the LMR36520 (65V, 2A) and LMR33610, LMR33620, LMR33630 and LMR33640 (36V, 1A, 2A, 3A, 4A), completing the latest family of SIMPLE SWITCHER power converters. This compatibility increases the ease of use and scalability of wide Vin converters across various commonly used voltage and current ratings without having the need to redesign the board layout. As a result, the overall cost, design effort, and time to market are optimized.
The LMR36510 is in an 8-pin HSOIC package.
Elecena nie prowadzi sprzedaży elementów elektronicznych, ani w niej nie pośredniczy.
Produkt pochodzi z oferty sklepu Texas Instruments