elecena.pl

Low-power, precision 105-MHz voltage-feedback operational amplifier

Texas Instruments

Low-power, precision 105-MHz voltage-feedback operational amplifier RSS Sample
  • Darmowa próbka
MPN:
OPA837
Producent:
TEXAS INSTRUMENTS
Dodany do bazy:
Ostatnio widziany:

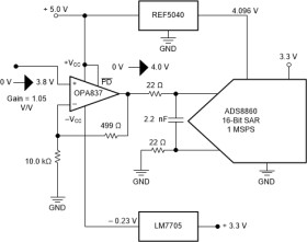
The OPA837 and OPA2837 are single- and dual-channel unity-gain stable, voltage-feedback amplifiers that provide among the highest MHz per mW of bandwidth versus power among precision op amps. Using only 600 µA per channel on a single 5-V supply, these 3.0-mW devices deliver 105-MHz bandwidth at a gain of 1 V/V. The very low trimmed offset voltage of ±130 µV (maximum) comes with a typical (±1σ) drift of ±0.4 µV/°C.

Ideally suited to single-ended, successive-approximation register (SAR) analog-to-digital-converter (ADC) driving applications, the OPAx837 provides one of the lowest input spot noise levels at 4.7 nV/√Hz for the 3-mW quiescent power. The very high 50-MHz gain bandwidth product provides the low output impedance to high frequencies required to supply the fast charging currents in SAR ADC driver applications. This low dynamic output impedance is also suitable for reference buffer applications with precision ADCs. The single-channel OPA837 is available in a 6-pin SOT-23 package (that includes a power shutdown feature) and a 5-pin SC70 package whereas the dual-channel OPA2837 is available in an 8-pin VSSOP package and a 10-pin WQFN package.

The OPAx837 is characterized for operation over the a wide temperature range of –40°C to +125°C.

Elecena nie prowadzi sprzedaży elementów elektronicznych, ani w niej nie pośredniczy.

Produkt pochodzi z oferty sklepu