elecena.pl

Automotive Single Supply, Auto-Zero Sensor Amplifier w/Programmable Gain & Offset

Texas Instruments

Automotive Single Supply, Auto-Zero Sensor Amplifier w/Programmable Gain & Offset RSS Sample
  • Darmowa próbka
MPN:
PGA308-Q1
Producent:
TEXAS INSTRUMENTS
Dodany do bazy:
Ostatnio widziany:

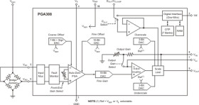
The PGA308-Q1 is a programmable analog sensor signal conditioner. The analog signal path amplifies the sensor signal and provides digital calibration for offset and gain. Calibration is done via the 1W pin, a digital One-Wire, UART-compatible interface. For three-terminal sensor modules, 1W may be connected to VOUT and the assembly programmed through the VOUT pin. Gain and offset calibration parameters are stored onboard in seven banks of one-time programmable (OTP) memory. The power-on reset (POR) OTP bank may be programmed a total of four times.

The all-analog signal path contains a 2×2 input multiplexer (mux) to allow electronic sensor lead swapping, a coarse offset adjust, an auto-zero programmable gain instrumentation amplifier (PGA), a fine gain adjust, a fine offset adjust, and a programmable gain output amplifier. Fault monitor circuitry detects and signals sensor burnout, overload, and system fault conditions. Over/under-scale limits provide additional means for system level diagnostics. The dual-use DOUT/VCLAMP pin can be used as a programmable digital output or as a VOUT over-voltage clamp.

For detailed application information, see the PGA308 User's Guide (SBOU069) available for download at www.ti.com.

Elecena nie prowadzi sprzedaży elementów elektronicznych, ani w niej nie pośredniczy.

Produkt pochodzi z oferty sklepu